防火門查驗口訣及解讀
進入泵房事一件,門前先把甲門驗。
《消防給水及消火栓係統技術規範》GB 50974-2014 第5.5.12 條第三款規定:附設在建築物內(nei) 的消防水泵房開向疏散走道的門應采用甲級防火門。《建築設計防火規範》GB 50016-2014(2018 年版)第6.2.7條、《建築防火通用規範》 GB 55037—2022規定采用乙級防火門;《建築設計防火規範》GB 50016-2014(2018 年版)第 1.0.7 條規定:建築防火設計除應符合本規範的規定外,尚應符合 現行有關(guan) 標準的規定。故消防水泵房開向建築內(nei) 的門應設置為(wei) 甲級防火門。
獨立建造的消防水泵房直通室外的疏散門是否設置為(wei) 防火門應根據設備房的火災危險性、周圍環境條件和門洞上方是否開設門窗洞口等情形確定。當同時滿足下列條件時,其直通室外(直接開向室外)的疏散門可不設置為(wei) 防火門:
1. 該設備房直通室外的門洞口上方設置耐火極限不低於(yu) 1.00h、外挑深度不小於(yu) 1.0m、寬度不小於(yu) 門洞口寬度的不燃性防火挑簷;
2. 與(yu) 相鄰建築防火間距、防火構造措施等符合標準有關(guan) 規定。
《建築防火通用規範》 GB 55037—2022中,防火門的等級受建築高度的影響。建築高度>100m時均為(wei) 甲級防火門。
門框灌漿要飽滿,銘牌身份須齊全。
防火門型號主要有:木質防火門、鋼質防火門、鋼木質防火門、其它防火門。分為(wei) 單扇防火門、雙扇防火門(子母防火門)、亮子防火門、玻璃防火門......

根據《防火門》GB12955-2008規定,不同防火門的型號如下:
4.1.1 木質防火門,代號:MFM。
4.1.2 鋼質防火門,代號:GFM。
4.1.3 鋼木質防火門,代號:GMFM。
4.1.4 其他材質防火門,代號:**FM。(**代表其他材質的具體(ti) 表述大寫(xie) 拚音字母)
4.2.1 單扇防火門,代號為(wei) 1。
4.2.2 雙扇防火門,代號為(wei) 2。
4.2.3 多扇防火門(含有兩(liang) 個(ge) 以上門扇的防火門),代號為(wei) 門扇數量用數字表示。
4.3.1 門扇上帶防火玻璃的防火門,代號為(wei) b。
4.3.2 防火門門框:門框雙槽口代號為(wei) s,單槽口代號為(wei) d。
4.3.3 帶亮窗防火門,代號為(wei) 1。
4.3.4 帶玻璃帶亮窗防火門,代號為(wei) b1。
4.3.5 無玻璃防火門,代號略。
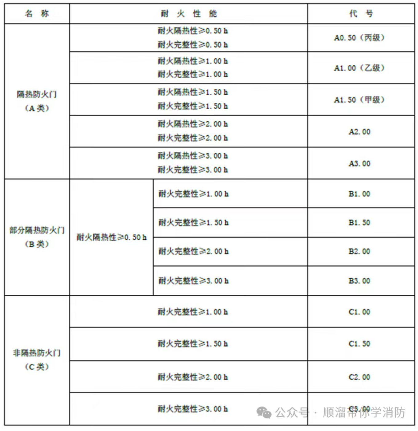
根據耐火性能分類:

4.5.1 其它代號
4.5.1.1 下框代號
有下框的防火門代號為(wei) k。
4.5.1.2 平開門門扇關(guan) 閉方向代號
平開門門扇關(guan) 閉方向代號見表2。
注:雙扇防火門關(guan) 閉方向代號,以安裝鎖的門扇關(guan) 閉方向表示。

開向疏散走道的防火門,是否需要考慮對疏散走道淨寬度的影響?
根據《民用建築設計統一標準》第6.11.9條:開向疏散走道及樓梯間的門扇開足後,不應影響走道及樓梯平台的疏散寬度。因此,開向疏散走道的門,需要考慮對疏散走道淨寬度的影響。《建築防火通用規範》 GB 55037--2022 第7.1.5 條規定:在疏散通道、疏散走道、疏散出口處,不應有任何影響人員疏散的物體(ti) ,並應在疏散通道、疏散走道、疏散出口的明顯位置設置明顯的指示標誌。疏散通道、疏散走道、疏散出口的淨高度均不應小於(yu) 2.1m。疏散走道在防火分區分隔處應設置疏散門。

震動的場所或部位,封堵應采用彈性材料。

《防火卷簾、防火門、防火窗石家莊施工及驗收規範》(GB 50877-2014)第5.3.9、5.3.10條規定:
5.3.9 防火門門扇與(yu) 門框的搭接尺寸不應小於(yu) 12mm。
5.3.10 防火門門扇與(yu) 門框的配合活動間隙應符合下列規定:
1 門扇與(yu) 門框有合頁一側(ce) 的配合活動間隙不應大於(yu) 設計圖紙規定的尺寸公差。
2 門扇與(yu) 門框有鎖一側(ce) 的配合活動間隙不應大於(yu) 設計圖紙規定的尺寸公差。
3 門扇與(yu) 上框的配合活動間隙不應大於(yu) 3mm。
4 雙扇、多扇門的門扇之間縫隙不應大於(yu) 3mm。
5 門扇與(yu) 下框或地麵的活動間隙不應大於(yu) 9mm。
6 門扇與(yu) 門框貼合麵間隙、門扇與(yu) 門框有合頁一側(ce) 、有鎖一側(ce) 及上框的貼合麵間隙,均不應大於(yu) 3mm。

《建築設計防火規範》(GB 50016-2014 <2018版>)第6.5.1條第3款規定:除管井檢修門和住宅的戶門外,防火門應具有自行關(guan) 閉功能。雙扇防火門應具有按順序自行關(guan) 閉的功能。
《防火卷簾、防火門、防火窗石家莊施工及驗收規範》(GB 50877-2014)第5.3.2條有關(guan) 規定:常閉防火門應安裝閉門器等,雙扇和多扇防火門應安裝順序器。
《建築防火通用規範》 GB55037-2022第6.4.1條規定:防火門、防火窗應具有自動關(guan) 閉的功能,在關(guan) 閉後應具有煙密閉的性能。宿舍的居室、老年人照料設施的老年人居室、旅館建築的客房開向公共內(nei) 走廊或封閉式外走廊的疏散門,應在關(guan) 閉後具有煙密閉的性能。宿舍的居室、旅館建築的客房的疏散門,應具有自動關(guan) 閉的功能。
《建築設計防火規範》(GB 50016-2014 <2018版>)第6.5.1條第6款規定:防火門關(guan) 閉後應具有防煙性能。
《防火卷簾、防火門、防火窗石家莊施工及驗收規範》(GB 50877-2014)第5.3.6、規定:防火門門框與(yu) 門扇、門扇與(yu) 門扇的縫隙處嵌裝的防火密封件應牢固、完好。
《防火門》GB12955-2008第5.3.1-5.3.8條規定:
5.3.1 防火鎖
5.3.1.1 防火門安裝的門鎖應是防火鎖。
5.3.1.2 在門扇的有鎖芯機構處,防火鎖均應有執手或推杠機構,不允許以圓形或球形旋鈕代替執手(特殊部位使用除外,如管道井門等)。
5.3.1.3 防火鎖應經 認可授權檢測機構檢驗合格,其耐火性能應符合附錄A的規定。
5.3.2 防火合頁(鉸鏈)
防火門用合頁(鉸鏈)板厚應不少於(yu) 3 mm,其耐火性能應符合附錄B的規定。
5.3.3 防火閉門裝置
5.3.3.1 防火門應安裝防火門閉門器,或設置讓常開防火門在火災發生時能自動關(guan) 閉門扇的閉門裝置(特殊部位使用除外,如管道井門等)。
5.3.3.2 防火門閉門器應經 認可授權檢測機構檢驗合格,其性能應符合GA 93的規定。
5.3.3.3 自動關(guan) 閉門扇的閉門裝置,應經 認可授權檢測機構檢驗合格。
5.3.4 防火順序器
雙扇、多扇防火門設置蓋縫板或止口的應安裝順序器(特殊部位使用除外),其耐火性能應符合附錄C的規定。
5.3.5 防火插銷
采用鋼質防火插銷,應安裝在雙扇防火門或多扇防火門的相對固定一側(ce) 的門扇上(若有要求時),其耐火性能應符合附錄D的規定。
5.3.6 蓋縫板
5.3.6.1 平口或止口結構的雙扇防火門宜設蓋縫板。
5.3.6.2 蓋縫板與(yu) 門扇連接應牢固。
5.3.6.3 蓋縫板不應妨礙門扇的正常啟閉。
5.3.7 防火密封件
5.3.7.1 防火門門框與(yu) 門扇、門扇與(yu) 門扇的縫隙處應嵌裝防火密封件。
5.3.7.2 防火密封件應經 認可授權檢測機構檢驗合格,其性能應符合GB 16807的規定。
5.3.8 防火玻璃
5.3.8.1 防火門上鑲嵌防火玻璃的類型
5.3.8.1.1 A類防火門若鑲嵌防火玻璃,其耐火性能應符合A類防火門的條件。
5.3.8.1.2 B類防火門若鑲嵌防火玻璃,其耐火性能應符合B類防火門的條件。
5.3.8.1.3 C類防火門若鑲嵌防火玻璃,其耐火性能應符合C類防火門的條件。
5.3.8.2 防火玻璃應經 認可授權檢測機構檢驗合格,其性能應符合GB 15763.1的規定。



